Witam.
W mojej Corsie 1.5 TD posiadam klimatyzację. Jakoś nigdy się nie interesowałem zaworem na wężu do nagrzewnicy, takim podciśnieniowym , przelotowym, ale ostatnio myślałem o tym jakby tu zrobić , żeby podnosiły się obroty silnika po włączeniu klimatyzacji. Grzebiąc w internecie , dowiedziałem się , że w Vectrze B z silnikiem Isuzu ,na pompie wtryskowej jest dodatkowy siłownik, sterowany podciśnieniem, który podnosi obroty biegu jałowego , jak włączy się klimatyzację. Zamierzam taki element założyć u siebie i z tego powodu zainteresowałem się elektrycznym zaworem, przymocowanym koło zbiorniczka płynu hamulcowego, który steruje przepływem podciśnienia do zaworu nagrzewnicy. Prawdopodobnie ,sadząc po innych modelach opli, jest on uruchamiany w momencie , kiedy pokrętło nagrzewnicy jest ustawione w pozycji min. i włączy się klimatyzację. Zmierzyłem napięcie dochodzące do tego zaworu i jest ono cały czas jak pracuje silnik ,bez względu na położenie pokrętła od ogrzewania i włączonej klimatyzacji. Wyszło też ,że ten element nie działa, cewka ma zero oporności.
I teraz pytanie do posiadaczy klimatyzacji, bez względu na silnik, jak zachowuje się u Was ,zawór nagrzewnicy?
Zawór nagrzewnicy.
- jacek.wilczek
- Użytkownik Premium
- Posty: 103
- Rejestracja: 4 sty 2015, o 11:25
- Imię: jacek
- Model auta: Corsa F
- Silnik: D12XHT
- Podziękował;: 0
- Otrzymał podziękowań: 5 razy
Re: Zawór nagrzewnicy.
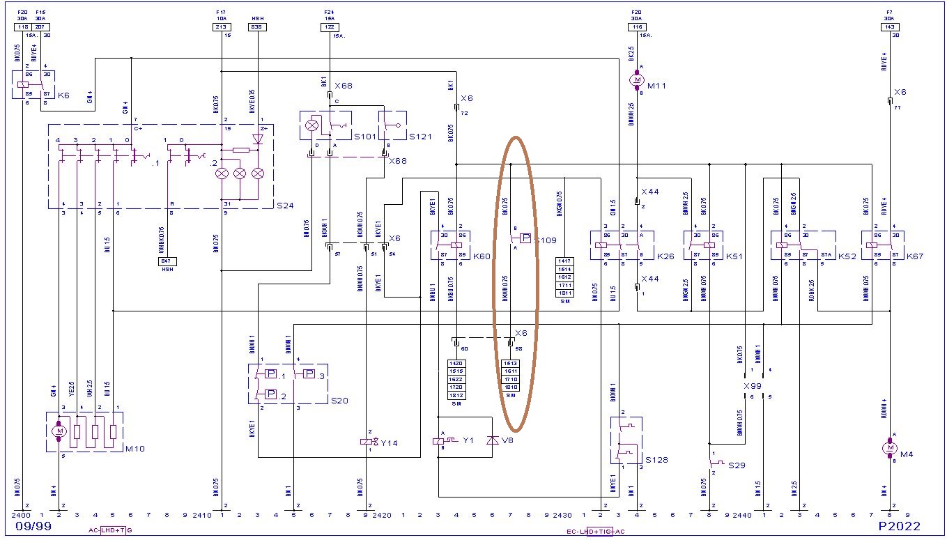
w Standardzie obroty są podbijane za pomocą jednego z zaworów na wężach klimatyzacji, patrz na załączony schemat
--
Jacek
--
Jacek
- Załączniki
-
- klima tigra.JPG (219.53 KiB) Przejrzano 3961 razy
-
- Nowy
- Posty: 101
- Rejestracja: 10 sie 2009, o 20:17
- Imię: Grzesiek
- Model auta: Corsa B/Alfa MiTo
- Silnik: X15TD/1.4TB
- Lokalizacja: Szczecin
- Podziękował;: 0
- Otrzymał podziękowań: 2 razy
Re: Zawór nagrzewnicy.
Tak widziałem to na schemacie, choć możliwe , że dotyczy silników benzynowych , ale połączanie elektryczne mogę wykorzystać też w moim przypadku, tylko sam mechanizm wykonawczy na pewno będzie inny.
Dzisiaj znalazłem za przełącznikiem zimno-ciepło mirkowłącznik , który przerywa płynący przez niego prąd , kiedy położenie jest bliskie minimum. Jest on sprawny , ale w dalszym ciągu mam stałe napięcie na przewodach idących do elektrozaworu który steruje zaworem nagrzewnicy. Najpierw myślałem , że włączenie klimatyzacji powoduje zamknięcie obiegu w nagrzewnicy , ale patrząc na schemat Vectry B, gdzie jest taki mikrowłącznik jak u mnie , to wychodzi na to , że obieg wyłącza się tylko jak ustawienie pokrętła regulacji temp. jest na minimum.
Podsumowując , mam uszkodzone sterowanie zaworem nagrzewnicy w tym elektrozawór i zawór nagrzewnicy , ale jak to naprawę i tak nie będę mógł wykorzystać tego do podniesienia obrotów w momencie załączenie klimatyzacji. Trzeba będzie zrobić osobny zestaw : elektrozawór , siłownik na pompie wtryskowej i połączyć to z przekaźnikiem klimatyzacji
Dzisiaj znalazłem za przełącznikiem zimno-ciepło mirkowłącznik , który przerywa płynący przez niego prąd , kiedy położenie jest bliskie minimum. Jest on sprawny , ale w dalszym ciągu mam stałe napięcie na przewodach idących do elektrozaworu który steruje zaworem nagrzewnicy. Najpierw myślałem , że włączenie klimatyzacji powoduje zamknięcie obiegu w nagrzewnicy , ale patrząc na schemat Vectry B, gdzie jest taki mikrowłącznik jak u mnie , to wychodzi na to , że obieg wyłącza się tylko jak ustawienie pokrętła regulacji temp. jest na minimum.
Podsumowując , mam uszkodzone sterowanie zaworem nagrzewnicy w tym elektrozawór i zawór nagrzewnicy , ale jak to naprawę i tak nie będę mógł wykorzystać tego do podniesienia obrotów w momencie załączenie klimatyzacji. Trzeba będzie zrobić osobny zestaw : elektrozawór , siłownik na pompie wtryskowej i połączyć to z przekaźnikiem klimatyzacji
