Corsa D podgrzewane lusterka

Masz problem z Corsą D? Opisz go i znajdź rozwiązanie.
ODPOWIEDZ
pauulina1
Świeżak
Posty: 35
Rejestracja: 22 gru 2009, o 23:21
Lokalizacja: Kraków
Podziękował;: 0
Otrzymał podziękowań: 1 raz

Corsa D podgrzewane lusterka

Post autor: pauulina1 »

Cześć,
Mam corse D 2010, mam elektryczne lusterka ale niestety nie są podgrzewane :(
Czy ktoś z Was może robił takie ulepszenie ? Czy to jest trudne ?
Jaca.
Nowy
Posty: 175
Rejestracja: 26 wrz 2009, o 13:45
Model auta: Corsa A
Silnik: 20XE
Lokalizacja: Szczecin
Podziękował;: 0
Otrzymał podziękowań: 4 razy

Re: Corsa D podgrzewane lusterka

Post autor: Jaca. »

Podgrzewanie lusterek w nowszych autach realizowane jest równocześnie z podgrzewaniem tylnej szyby.
Czy w ten sposób sprawdziłaś?
Brak osobnego przycisku nie świadczy o braku podgrzewania.
Jesli faktycznie nie posiadasz to najwygodniej kupić używane lusterka wraz z wiązkami drzwi oraz chociaż kawałki wiązki kabinowej pod deską
Później podłączyć i tyle.
pauulina1
Świeżak
Posty: 35
Rejestracja: 22 gru 2009, o 23:21
Lokalizacja: Kraków
Podziękował;: 0
Otrzymał podziękowań: 1 raz

Re: Corsa D podgrzewane lusterka

Post autor: pauulina1 »

Niestety nie mam. Sprawdziłam w książce i jest osobny bezpiecznik pod nr. 33, niestety u mnie jest pusto tzn. Nie ma pociągniętych kabli, bezpiecznik wpada luzem:(.

Jak mam elektryczne lusterka to nie mozna kupic gotowych wkladow z podgrzewaniem i pociagnac kabel.. tylko gdzie ?
Jaca.
Nowy
Posty: 175
Rejestracja: 26 wrz 2009, o 13:45
Model auta: Corsa A
Silnik: 20XE
Lokalizacja: Szczecin
Podziękował;: 0
Otrzymał podziękowań: 4 razy

Re: Corsa D podgrzewane lusterka

Post autor: Jaca. »

teoretycznie można
tylko trzeba zrobić kompletną wiązkę od podstaw lub kupić gdzieś używaną choćby z samych drzwi i dalej rzeźbić
Awatar użytkownika
jacek.wilczek
Użytkownik Premium
Posty: 103
Rejestracja: 4 sty 2015, o 11:25
Imię: jacek
Model auta: Corsa F
Silnik: D12XHT
Podziękował;: 0
Otrzymał podziękowań: 5 razy

Re: Corsa D podgrzewane lusterka

Post autor: jacek.wilczek »

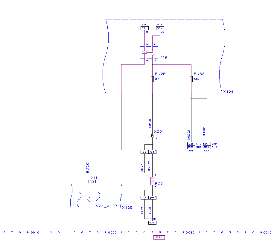
na początek schemat :) i opis
Załączniki
sch2.PNG
sch2.PNG (22 KiB) Przejrzano 14019 razy
sch.PNG
sch.PNG (30.32 KiB) Przejrzano 14019 razy
Awatar użytkownika
jacek.wilczek
Użytkownik Premium
Posty: 103
Rejestracja: 4 sty 2015, o 11:25
Imię: jacek
Model auta: Corsa F
Silnik: D12XHT
Podziękował;: 0
Otrzymał podziękowań: 5 razy

Re: Corsa D podgrzewane lusterka

Post autor: jacek.wilczek »

i uzupełneienie
Załączniki
sch3.PNG
sch3.PNG (15.36 KiB) Przejrzano 14019 razy
sch4.PNG
sch4.PNG (24.31 KiB) Przejrzano 14019 razy
Awatar użytkownika
Porszak
Support Team Leader
Support Team Leader
Posty: 5671
Rejestracja: 30 lis 2003, o 22:27
Imię: Marcin
Lokalizacja: EBE-Bełchatów
Podziękował;: 0
Otrzymał podziękowań: 4 razy
Kontakt:

Re: Corsa D podgrzewane lusterka

Post autor: Porszak »

To zapytam z ciekawości, będą grzane lusterka? Jest sens sie bawic, a tym bardziej jeszcze komus płacić za to np?
Obrazek
C16XE stage 0.5 158KM/195Nm
stage 0.75 :) 176KM/187Nm
Awatar użytkownika
jacek.wilczek
Użytkownik Premium
Posty: 103
Rejestracja: 4 sty 2015, o 11:25
Imię: jacek
Model auta: Corsa F
Silnik: D12XHT
Podziękował;: 0
Otrzymał podziękowań: 5 razy

Re: Corsa D podgrzewane lusterka

Post autor: jacek.wilczek »

w/g mnie najprościej odtworzyć rozwiązanie fabryczne, tak robiłem w tigrze i vectrze c

grzane dupy, alarm, lusterko z pamięcią, zamek centralny etc, wyłącznik esp ...

przynajmniej nie trzeba "ameryki" odkrywać.

z tym że 95% prac robiłem sam, tylko programowanie modułów (w VC) robił mi zaprzyjaźniony warsztat


--
Jacek
ODPOWIEDZ

Wróć do „Corsa D (2006-2014)”